Recent Changes - Search:

Photo gallery home

Sensors


Tasmota - MQTT - HomeAssistant

How to integrate ESP32 Tasmota device sensors to Home assistant via MQTT

Configure steps:

  • HA : If using the Mosquitto Broker add-on for Home Assistant, first create a new Home Assistant user under Settings > People.
    • mqtt_broker_user
  • HA : Integrations >> MQTT Settings >> RE-CONFIGURE MQTT
    • Username: mqtt_broker_user (former:homeassistant)
    • Password: xxxxx
  • TASMOTA : Then, in Tasmota > Configure MQTT under “Host” enter the address of your Home Assistant instance and under “User” and “Password” enter the Home Assistant user you just created.



ZIGBEE - Tuya Smart Wifi ZigBee Temperature And Humidity

sensor_ZIGBEE_Thermometer_Humidity_Tuya_01.jpg: 17k (2023-04-13 14:27)

Tuya Smart Wifi ZigBee Temperature And Humidity Sensor Indoor Hygrometer Controller Monitoring For Alexa Google Home

Buy:



BLE - LYWSD03MMC - Thermometer + Humidity

sensor_BLE_Thermometer_Humidity_01.jpg: 6k (2023-02-09 17:42)

Xiaomi Smart LCD Screen Digital Thermometer 2 Mijia Bluetooth Temperature Humidity Sensor Moisture Meter Mijia App
(upgradable firmware via Bluetooth)

Buy:

Homeassistant - ESPhome BLE proxy

  esp32_ble_tracker:
    scan_parameters:
      interval: 1100ms
      window: 1100ms

  bluetooth_proxy:
    active: true

  sensor:
    - platform: xiaomi_lywsd03mmc
      mac_address: "A4:C1:38:B1:CD:7F"
      bindkey: "eef418daf699a0c188f3bfd17e4565d9"
      temperature:
        name: "LYWSD03MMC Temperature"
      humidity:
        name: "LYWSD03MMC Humidity"
      battery_level:
        name: "LYWSD03MMC Battery Level"

Private data:


BLE - SOIL HUMIDITY

sensor_CapSoilMoistureBLE_01.jpg: 15k (2023-03-01 09:48)



DHT 11 / 22 - Temperature and Humidity

dht11_pins.jpg: 12k (2024-08-21 07:44) dht11_keyes_module.jpg: 24k (2024-08-21 07:44)

DHT11 (blue) Keyes module pins :

  • DATA = "S" pin (leftmost)
  • VCC = middle pin
  • GND = "-" pin (rightmost)



I2C - BME280 senzor teploty, tlaku a vlhkosti vzduchu

sensor_BME280_I2C_01.jpg: 9k (2022-06-26 10:02) sensor_BME280_I2C_02.jpg: 7k (2022-06-26 11:34) sensor_BME280_I2C_03.jpg: 4k (2022-06-26 11:37)
Buy:
Libs:
HW:
  • bst-bme280.pdf
  • Pracovné napätie: 1.8 – 5V
  • Rozsah merania: 300 hPa – 1100 hPa (tlak) / -40°C – 85C° (teplota) / 0 – 100% (vlhkosť)
  • Rozlíšenie: 0.18 hPa, 0.01°C, 0.008%
  • Prúd: 2.8 uA
  • Rozhranie: I2C 3.4 MHz, adresy 0x76/0x77 (podľa pinu SDO Low/High)
    • Scratch the connection between the middle and the left copper pad to disconnect those using a sharp knife.



I2C - SOIL HUMIDITY - Capacitive

sensor_CapSoilMoistureI2C_01.jpg: 43k (2022-06-25 13:41) sensor_CapSoilMoistureI2C_02.jpg: 34k (2022-06-25 13:41) sensor_CapSoilMoistureI2C_03_pins.jpg: 34k (2022-06-25 13:42)
sensor_CapSoilMoistureI2C_04_generalCall.jpg: 103k (2022-06-26 21:05) sensor_CapSoilMoistureI2C_05_schematics.jpg: 36k (2022-07-23 09:54)
Buy:
Troubleshooting:
HW:

I2C Protocol (by https://github.com/Miceuz/i2c-moisture-sensor)

  • The default I2C address of the Chirp is 0x20.
NameRegisterR/WData lengthPayload
GET_CAPACITANCE0x00(r)20..65535
SET_ADDRESS0x01(w)10xNN
GET_ADDRESS0x02(r)10xNN
MEASURE_LIGHT0x03(w)0(start commnad)
GET_LIGHT0x04(r)20..65536
GET_TEMPERATURE0x05(r)20..65535
RESET0x06(w)0
GET_VERSION0x07(r)10x24 / 0x26
SLEEP0x08(w)0
GET_BUSY0x09(r)10/1 .. isCapacitanceMeasurementInProgress OR isTemperatureMeasurementInProgress OR isLightMeasurementInProgress



ADC - SOIL HUMIDITY - Capacitive Analog

sensor_CapSoilMoisture_01.jpg: 165k (2022-06-25 10:36) sensor_CapSoilMoisture_02.png: 27k (2022-06-25 12:03)
HW:
  • Analog output: 0-3V
  • Power supply voltage: 3.3-5.5V (regulated by regulator)
  • Current: 5mA



UART - Power Meter

sensor_PowerMeter_01.jpg: 9k (2023-02-09 13:55) sensor_PowerMeter_02_PZEM-004T.jpg: 30k (2023-02-09 13:59)

PZEM-004T 3.0 Version TTL Modbus-RTU Power Meter Kwh Meter AC Single Phase 100A Electric Volt Amp Frequency Power Factor Tester
(5 USD)

Buy:



BINARY TOUCH - Kapacitní Dotykové tlačítko TTP223

sensor_touch_red_01.jpg: 15k (2023-04-04 09:25)
Params:
  • Napájecí napětí 2-5.5V
  • Rozměry: 15x11mm
  • Módy: jog, self-locking
    • Ploška "A" bez propájení - výstup při doteku do HIGH, s propájením do LOW
    • Po propájení plošky "B" bude fungovat jako tlačítko s pamětí.
  • Moznost znizenia citlicosti pridavnym kapacitorom (Cs)
  • Moznost odpojit LED



BINARY TOUCH - TTP223 senzor dotyku plochý

sensor_touch_blue_01.jpg: 7k (2023-04-04 09:25) sensor_touch_blue_02.jpg: 5k (2023-04-04 09:26)

Na doske sa nachádzajú dva skratovacie jumpery:

  • A – spojený:aktívny v 0 | rozpojený:aktívny v1
  • T – spojený:západkový(toggle) | momentový(momentary) | bude fungovat jako tlačítko s pamětí.



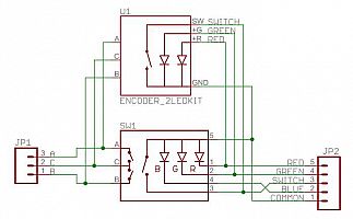
Rotary encoder(s)

sensor_rotary_encoder_01.jpg: 9k (2024-08-18 09:50) sensor_rotary_encoder_02_ky-040.jpg: 13k (2024-08-18 10:25)
sensor_rotary_encoder_03_ky-040.jpg: 7k (2024-08-18 10:26) sensor_rotary_encoder_pullups.jpg: 32k (2024-08-23 16:55)
sensor_rotary_encoder_04_sparkfun_breakout.jpg: 27k (2024-08-23 09:40) sensor_rotary_encoder_04_sparkfun_chematics.jpg: 23k (2024-08-23 09:38)

KY-040 HW connect :

    ROR      ESP32 connection exmaple
    ---------------------------------
    GND      GND
    +        3.3V
    SW       GPIO25 - button
    DT       GPIO27 - A direction
    CLK      GPIO32 - B direction

Sparkfun RGB - top view

   side A         Side B
   --------------------------
                  R  - Red cathode
   B-dir          G  - Green cathode
   C-GND common   SW - button
   A-dir          B  - Blue cathode
                  +  - Common anode + common for SW
   --------------------------



IR remote control sensor (KY-022)

sensor_ir_KY-022_01.jpg: 18k (2023-12-24 15:51) sensor_ir_KY-022_02.jpg: 13k (2023-12-24 15:55)

KY-022 pins :

  • 1 - (-) Ground
  • 2 - 3.3V
  • 3 - (S)ignal



Air quality

NAMEINTERFACEAIRPOWERPRICEDUSTTEMPHUMIDPRESSESPHOME
Senserion SEN55-SDN-T (36g) - NO CABLE!!I2C JST-1.25mm-6pinPM 1,2,4,105V/60mA860 Kc0.3..10um-10..50 °CRH 0..90 %- https://esphome.io/components/sensor/sen5x.html
Senserion SEN54-SDN-T (36g) - NO CABLE!!I2C JST-1.25mm-6pinPM 1,2,4,105V/60mA1020 Kc0.3..10um-10..50 °CRH 0..90 %-dtto
Senserion SPS30 (27g) Best - NO CABLE!!I2C/UART JST-1.5mm-5pinPM 1,2,4,105V/60mA830 Kc0.3..10um-10..60 °C-86kPa do 110kPa https://esphome.io/components/sensor/sps30.html
Nova PM SDS011 (60g)UART/PWM JST-XH7PM 2,105V/70mA710 Kc0.3..10um-10..50 °C-86kPa do 110kPa https://esphome.io/components/sensor/sds011.html
Plantower PMS5003T (40g) - INCL.CABLEUARTPM 1,2,105V/100mA550 Kc0.3..10um-10..60 °CRH 0..99 %- https://esphome.io/components/sensor/pmsx003.html
Plantower PMS7003T (33g) - INCL.CABLEUARTPM 1,2,105V/100mA680 Kc0.3..10um-10..60 °CRH 0..99 %-dtto
Plantower PMS6003 (43g)UARTPM0.5 - PM2.55V/100mA1300 Kc0.3..10um-10..60 °CRH 0..95 %-NO
GP2Y1010AU0F (techfun) PM2.5 9.00 E  -- https://techfun.sk/produkt/opticky-senzor-kvality-vzduchu-gp2y1010au0f/
https://community.home-assistant.io/t/sharp-gp2y1010au-pm2-5-particle-dust-sensor-working/450844

Notes

Edit - History - Print - Recent Changes - Search
Page last modified on 2024-09-09 11:24